Endosymbiotic Theory
핵심 주장
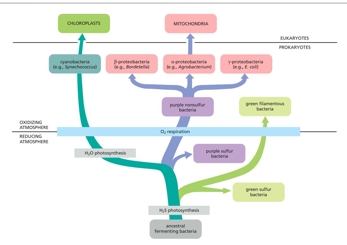
미토콘드리아와 엽록체는 과거 독립된 세균이 진핵세포 전구체 안으로 들어와 **endosymbiont(내부공생체)**가 된 뒤, 점차 세포 소기관으로 진화하였다는 이론이다.
Figure 14-55: 미토콘드리아와 엽록체의 기원을 나타낸 진화 계통도.
미토콘드리아의 기원
- 약 1.6억 년 전, 원시 고세균계(archaeon) 세포가 **α-proteobacterium (호기성 세균)**과 안정적 내부공생 관계를 형성
- 이 proteobacterium이 현재 미토콘드리아로 진화
- 현재 미토콘드리아와 가장 가까운 친척: rhizobacteria, agrobacteria, rickettsias (모두 α-proteobacteria, 진핵세포와 밀접한 관계)
엽록체의 기원
- 미토콘드리아 기원 이후, 식물/동물 lineage 분기 뒤에 산소를 생산하는 cyanobacterium이 진핵세포에 내부공생
- 이 cyanobacterium이 현재 엽록체로 진화
내부공생 기원을 지지하는 증거
| 증거 | 내용 |
|---|---|
| 자체 genome 보유 | 미토콘드리아, 엽록체 모두 원형 DNA 보유 (세균 genome과 유사한 구조) |
| 자체 ribosome | 세균 ribosome과 크기·구조·항생제 감수성 유사 (chloramphenicol, erythromycin, tetracycline 등에 감수성) |
| 단백질 합성 개시 | N-formylmethionine 사용 (세균과 동일, 진핵 세포질과 다름) |
| 전사 조절 서열 | 엽록체의 promoter/terminator가 세균과 거의 동일 |
| 분열 방식 | FtsZ 등 세균 분열 단백질 사용 |
| 이중막 구조 | 세균 inner/outer membrane에 대응 |
| Gene transfer 흔적 | 세균 기원 유전자 상당수가 핵 genome으로 이동됨 |
Gene Transfer: Organelle → Nucleus
- 내부공생 후 시간이 지나면서 organelle 유전자 상당수가 핵 genome으로 이전
- 성공적 gene transfer 조건:
- 핵 전사 시스템에 맞게 적응
- 세포질에서 번역 후 소기관으로 import할 [[Cell Biology/내용/12. Intracellular Organization and Protein Sorting/Proten Traffic/Sorting Signal|signal sequence]] 획득 (→ Mitochondrial DNA 참조)
- 현재 인간 미토콘드리아 단백질 약 1200–1600종 중 압도적 다수가 핵 encoding
- 미토콘드리아 자체 genome은 13개 단백질 coding 유전자만 잔류
Chemiosmotic mechanism의 진화
Figure 14-53: Chemiosmotic ATP synthesis의 단계적 진화 모델.
- Stage 1: ATP-driven H⁺ pump가 세균 세포 밖으로 H⁺ pumping → 세포 내 pH 조절
- Stage 2: Electron-transport chain 기반 H⁺ pump 진화 → ATP 소모 없이 proton gradient 생성
- Stage 3: 두 시스템 연결 → H⁺ pump를 역방향으로 구동하여 ATP 합성 = 현대 ATP synthase의 원형
이 chemiosmotic mechanism은 미토콘드리아, 엽록체, 세균에서 공통된 원리로 작동한다 (→ Chemiosmotic coupling).